关注APP
微信服务号
微信订阅号
关注微信
院长信箱
搜索
菜单
首 页
医院概况
医院简介
历史沿革
技术实力
党政领导班子
医院荣誉
医院简介
历史沿革
1954~2020年
技术实力
党政领导班子
医院荣誉
轮播图1
新闻动态
医院要闻
综合新闻
众志成城抗疫情
音频、视频中心
健康面对面
本溪市中心医院宣传视频
中心微TV
名医名院·音频
健康在线
公益宣传
院报
2019年院报
2020年院报
2021年院报
2022年院报
2023年院报
2024年院报
2025年院报
2026年院报
医院要闻
综合新闻
众志成城抗疫情
院报
2019年院报
2020年院报
2021年院报
2022年院报
2023年院报
2024年院报
2025年院报
2026年院报
名医名院·音频
公益宣传
医院要闻丨创新引擎驱动 运营…
医院信息
医院公告
信息公告
其他信息
招标信息
住培招生信息
医院公告
信息公告
其他信息
招标信息
住培招生信息
【喜讯频传】本溪市中心医院及多位…
科技兴院
技术新看点
科研动态
特色医疗
重点专科
先进设备
技术新看点
科研动态
特色医疗
重点专科
先进设备
科室风采展示|以全科之力,守护…
人才优聘
招聘首页
热招岗位
通知公告
招聘报名方式
入职办理
常见问题
人才政策
薪酬福利待遇
其他政策
人文风采
人文风采展示
招聘首页
热招岗位
通知公告
招聘报名方式
入职办理
常见问题
人才政策
薪酬福利待遇
其他政策
人文风采
人文风采展示
就医指南
就诊须知
住院须知
门诊就诊须知
出诊信息
预约挂号
电话预约
微信预约/医院APP
活动公告
医院义诊公告
重大活动公告
楼层分布
院区整体平面图
门诊平面图
楼层分布图
医保专区
医保政策
医保动态
投诉接待
投诉接待管理制度
投诉接待工作流程
投诉电话公示
医疗纠纷处理流程
医疗投诉调解处理流程图
交通指南
患者招募
医院活动公告
患者满意度
门诊患者满意度
住院患者满意度
就诊须知
住院须知
门诊就诊须知
出诊信息
专家门诊
普通门诊
预约挂号
电话预约
网络预约
微信预约/医院APP
活动公告
医院义诊公告
重大活动公告
楼层分布
院区整体平面图
门诊平面图
楼层分布图
医保专区
医保政策
医保动态
投诉接待
投诉接待管理制度
投诉接待工作流程
投诉电话公示
医疗纠纷处理流程
医疗投诉调解处理流程图
交通指南
医疗价格查询
患者招募
医院活动公告
患者满意度
门诊患者满意度
住院患者满意度
本溪市中心医院住院患者满意度调…
科室导航
医学教育
科研动态
本科生教育管理
住院医师规范化培训
继续医学教育
学术会议
临床技能培训中心
科研动态
本科生教育管理
住院医师规范化培训
继续医学教育
学术会议
临床技能培训中心
2021新开篇 质量安全要先行
护理天地
护理简介
护理资讯
护理科研与创新
优质护理
教学培训
专科护理风采
护理简介
护理资讯
护理科研与创新
优质护理
教学培训
专科护理风采
“感控新常态、护理在行动”——辽…
健康科普
健康促进
名医讲堂
健康管理
医疗专题
用药常识
健康促进
名医讲堂
健康管理
医疗专题
用药常识
世界孤独症日丨本溪市中心医院组…
党委工作
主题教育
党建工作
党建风采
精彩专栏
先锋人物
我与患者
普法专栏
医院文化
文化建设
视觉识别系统
管理论坛
载体活动
医患情深
中心人风采
医院院歌
院庆专栏
纪检监察
政策、法规
党风廉政建设
警示教育
工会工作
劳模创新工作室
临床医学研究应用中心
资质荣誉
医学资源
技术平台
中心目标
中心简介
中心工作
临床研究方面
基础研究方面
项目进展
资讯动态
经典案例
媒体报道
科研动态
中心新闻
民主管理
职工风采
工会动态
团委工作
闪亮青春
团委工作
闪亮青春
联系我们
您所在的位置:
首页
>>
医院信息
>>
信息公告
>>
住培招生信息
医院公告
信息公告
其他信息
招标信息
住培招生信息
住培招生信息
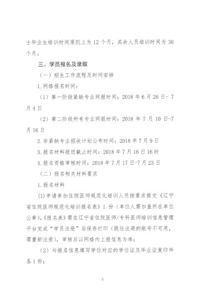
2018年住院医师规范化培训招生通知
浏览次数:
字号:
+
-
14
分享到:
上一篇:
本溪市中心医院住院医师规范化培训招生简章